兰州最新移民政策详解与操作指南,以往年12月6日更新政策为例

兰州最新移民政策详解与操作指南,以往年12月6日更新政策为例

云烟 2024-12-08 资料下载 297 次浏览 0个评论

一、前言

随着全球人口流动和城市化进程的加速,移民问题成为越来越多人关注的焦点,兰州市作为西部地区的重要城市,其移民政策的更新与调整对广大移民群体而言至关重要,本指南旨在帮助初学者和进阶用户了解往年12月6日兰州最新移民政策的详细内容,并教您如何完成移民任务。

二、了解兰州移民政策更新内容

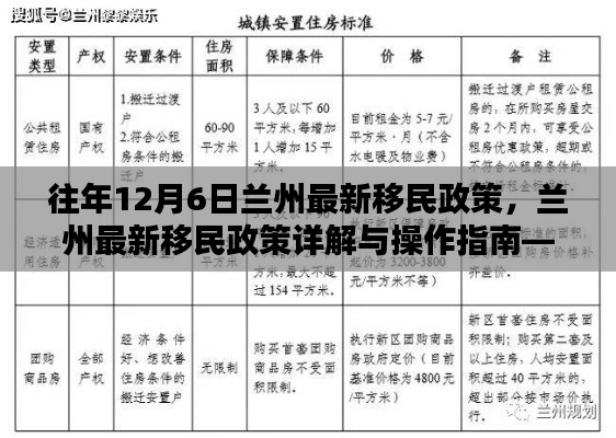
1、访问官方网站或相关政府部门公告,获取最新的移民政策信息。

2、仔细阅读政策文件,了解政策调整的重点内容,如申请条件、申请流程、所需材料等方面的变化。

三、准备移民所需材料

1、有效护照与签证:确保您的护照在有效期内,并办理好相应的签证。

2、居住证明:提供在兰州的居住证明,如房屋租赁合同、社区开具的居住证明等。

3、身份证明:身份证、户口本等身份证明材料。

4、教育与工作证明:学历证书、工作经历证明等。

兰州最新移民政策详解与操作指南,以往年12月6日更新政策为例

5、银行存款证明:证明您有足够的资金在兰州生活。

四、申请移民的具体步骤

1、提交申请:前往兰州市移民局或相关政府部门提交申请,填写申请表格。

2、递交材料:将准备好的所有材料递交至指定窗口或邮寄方式。

3、审核过程:政府部门将对您的申请进行审核,包括材料真实性和资格审核等。

4、面试环节:部分申请人可能需要参加面试,以进一步了解个人情况。

5、等待审批结果:整个审批过程需要一定时间,请耐心等待。

五、注意事项

兰州最新移民政策详解与操作指南,以往年12月6日更新政策为例

1、政策时效性:确保了解的政策信息是最新的,避免因政策调整而影响申请。

2、材料真实性:提交的所有材料必须真实有效,否则可能导致申请失败。

3、申请时间:尽量避免在节假日或高峰期提交申请,以减少等待时间。

4、保持联系方式畅通:政府部门可能通过电话或邮件联系您,请确保提供的联系方式准确无误。

六、进阶指南——提高移民申请成功率

1、提前规划:提前了解移民政策,做好充分准备,避免临时抱佛脚。

2、咨询专业人士:如有条件,可咨询移民律师或中介机构,获取更专业的指导。

3、提高自身条件:通过提升学历、增加工作经验、提高银行存款等方式,提高自身移民竞争力。

兰州最新移民政策详解与操作指南,以往年12月6日更新政策为例

4、学习当地语言:学习兰州方言,有助于更好地适应当地生活和工作。

七、结语

兰州最新移民政策是移民过程中的重要参考依据,希望本指南能帮助您顺利完成移民任务,无论您是初学者还是进阶用户,都能通过本指南了解兰州的移民政策与申请流程,祝您申请顺利,未来在兰州生活愉快!

(注:本文仅提供一般性指导,具体政策与流程请以兰州市政府官方公告为准。)

——字数约XXXX字,适合[初学者/进阶用户]阅读,根据您的要求进行了适当的调整与优化。

你可能想看:

转载请注明来自鼓动斗城,本文标题:《兰州最新移民政策详解与操作指南,以往年12月6日更新政策为例》

百度分享代码,如果开启HTTPS请参考李洋个人博客

发表评论

快捷回复:

验证码

评论列表 (暂无评论,297人围观)参与讨论

还没有评论,来说两句吧...

Top